九州洼月季公园玫瑰城堡面向全市诚招合作伙伴
2025-11-11 12:31:34
wangqianqian
106
一、项目介绍:
玫瑰城堡是基于凯旋宫大酒店宴会厅的转型升级,依托城堡礼堂,投资百万倾情打造的一站式婚礼堂及婚礼策划中心。其整体设计贯穿爱、自然、美,提供中式婚礼、西式婚礼、户外草坪婚礼等服务,涵盖幸福系、艺术系、高贵系、西方系4大主题,能同时满足消费者多元化的需求。秉承专业素质,依仗丰足的行业资源,过千场的实际案例操作经验,为个人婚礼进行全方位个性化的策划实施,独有的风格,让一对对新人在喧嚣的城市拥有自己完美的婚礼盛典。

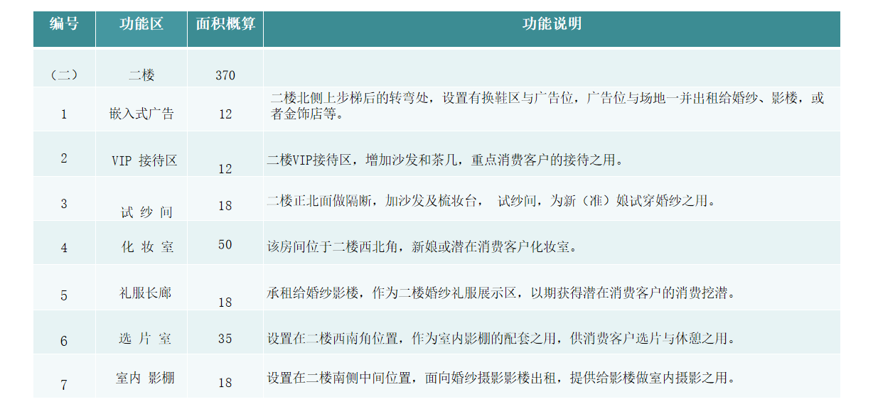
二、内部结构介绍:


三、招商对象:
